تخطي أوامر الشريط
التخطي إلى المحتوى الأساسي
تسجيل الدخول

    التعليم الدولي والتبادل الطلابي

    يعمل قسم التعليم الدولي والتبادل الطلابي على دعم واثراء الأهداف التعليمية للجامعة وتعزيز التجربة الطلابية الشاملة عن طريق تنسيق برامج دولية متنوعة لطلبة البكالوريوس من جميع التخصصات في جامعة قطر بهدف تعزيز تجاربهم وخبراتهم التعليمية ومساعدتهم على صقل مهاراتهم وكفاءاتهم والتوسع في إنجازاتهم الأكاديمية وتطويرهم مهنياً كمواطنين عالميين.

     

    الرسالة

    تعزيز الكفاءات الطلابية من خلال تقديم برامج وفرص تبادل طلابي دولية متنوعة وذات جودة عالية تعمل على دمج الطلاب وتشجيع التطور الفكري والثقافي والمعرفي مما يهيئهم ويأهلهم ان يكونوا افرادانا ناجحين قادرين على احداث التغيير وتحقيق احتياجات المجتمع وتطلعاته من خلال الاستكشاف، وقبول الاختلافات، والتعايش، والتعاون والتبادل المعرفي.

    الأهداف:

    • تقديم البرامج والخدمات والخبرات الدولية التي تنمي الحصيلة العلمية والمعرفية للطالب وتعزز من مفاهيم التفاهم والتعاطف والاحترام الأفضل بين الثقافات والمجتمعات.
    • تعزيز الاهتمام بالاتجاهات والقضايا العالمية.
    •  تبادل الخبرات والاستشارات والتعاون العلمي والثقافي والمعرفي بين جامعة قطر والجامعات والمؤسسات العلمية والبحثية والمنظمات والمؤسسات الدولية.
    •  تطوير مهارات الخريجين وكفاءاتهم وسماتهم الشخصية والمهنية لمواجهة تحديات العولمة المتعددة.

    التعليم الدولي والتبادل الطلابي | جامعة قطر - Image1 

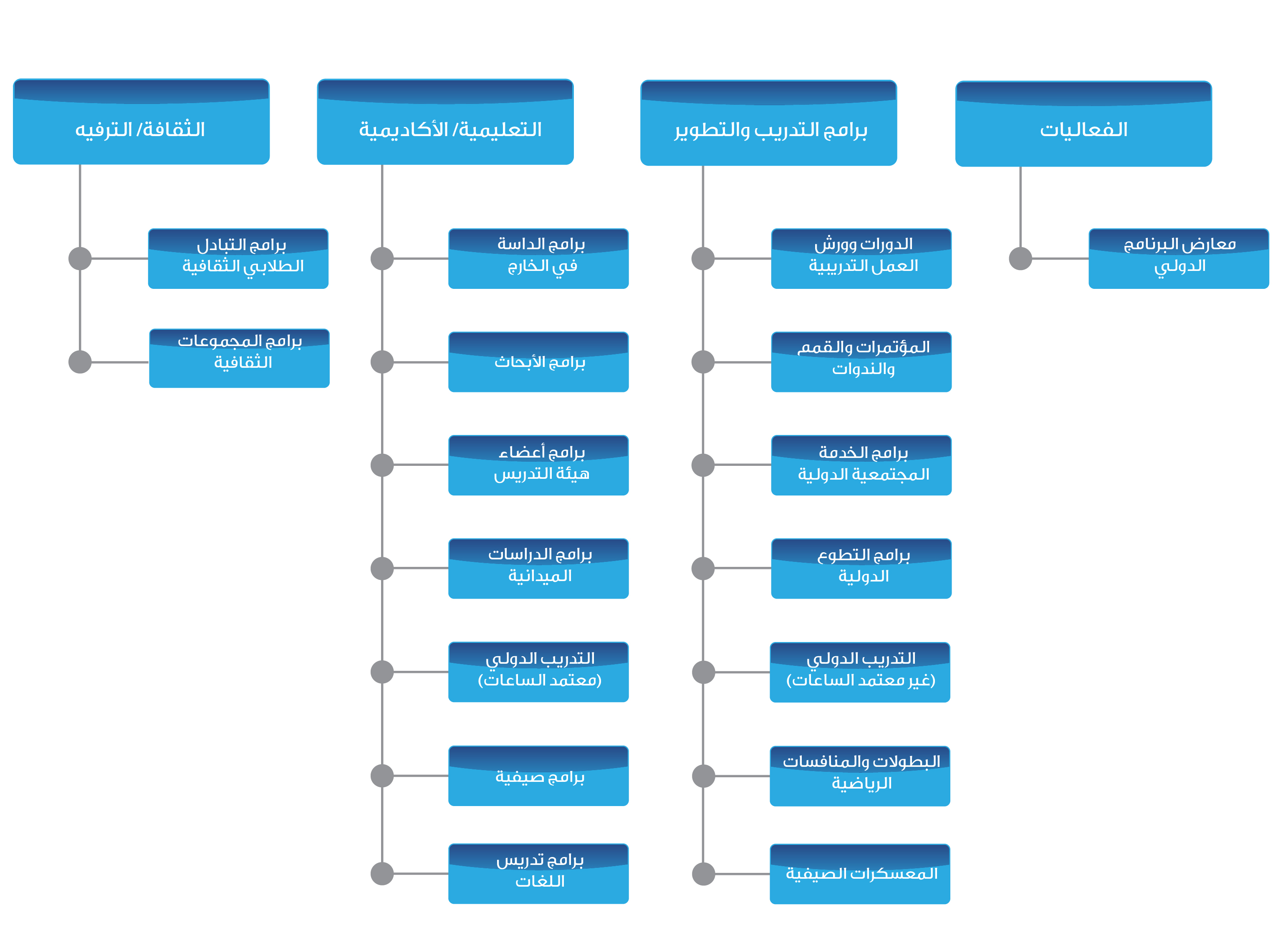
    برامج ثقافية / ترفيهية

    عدد من البرامج التي تركز على التعلم المرتبط بالتواصل الثقافي وتتيح للطلاب فرصة زيارة أماكن جديدة وتجربة زيارة بلدان وبيئات مختلفة من خلال التفاعل والتعرف على ثقافات وحضارات وتاريخ مختلف البلدان، فضلاً عن لقاء أصدقاء جدد لإثراء مخزونهم الثقافي وتطوير شخصياتهم.

    برامج تعليمية /اكاديمية

    جميع الفرص الدولية التي تم إنشاؤها وإدارتها والإشراف عليها بالتعاون مع الشؤون الأكاديمية والكليات للطلاب لمتابعة البحث أو الدراسة أو التدريب على مستوى العالم بالإضافة إلى البرامج التي يقودها أعضاء هيئة التدريس وغيرها الكثير. من خلال هذه الفرص ، سيتعرف الطلاب على أهمية الفهم العالمي والتعاون الدولي في حياتهم الشخصية والمهنية. سيكتسبون أيضًا مهارات قيمة عبر الثقافات من شأنها أن تعدهم لحياة ناجحة في بيئة عالمية.

    هذه ليست سوى بعض مزايا الالتحاق بالبرامج الطلابية الدولية:

    • التواصل وبناء علاقات لمدى الحياة
    • توسيع نطاق خبرتك الأكاديمية
    • إثبات استقلاليتك وتطوير المهارات الحياتية
    • صقل لغتك ومهارات الاتصال لديك
    • التعرف على ثقافات ووجهات نظر جديدة
    • تجربة الحياة في ثقافة أخرى
    • تعزيز مهارات التوظيف الخاصة بك

    تختلف خطوات تقديم الطلب وفقا لنوع البرنامج الذي ترغب بالالتحاق به.

    طريقة تقديم الطلب:

    يمكن للطلاب والطالبات تقديم الطلب مباشرة من الإنترنت عبر الرابط التالي:

    للطالبات

    للطلاب

     

    تابعنا على ENGAGE من خلاص الضغط على البانر

    التعليم الدولي والتبادل الطلابي | جامعة قطر - Image2